Hallo, Gast
Du musst dich registrieren bevor du auf unserer Seite Beiträge schreiben kannst.

Benutzername/E-Mail:
  

Passwort
  





Durchsuche Foren

(Erweiterte Suche)

Foren-Statistiken
» Mitglieder: 1.222
» Neuestes Mitglied: Holzwerker
» Foren-Themen: 2.673
» Foren-Beiträge: 14.616

Komplettstatistiken

Aktive Themen
Wie kann man eine Nut in ...
Forum: Bedienung & Oberfläche
Letzter Beitrag: Peter C
18.12.2025 - 11:49
» Antworten: 1
» Ansichten: 68
Rennstreckenkarte zeichne...
Forum: Bedienung & Oberfläche
Letzter Beitrag: Alexy6
17.12.2025 - 13:23
» Antworten: 2
» Ansichten: 177
Viertelgewendelte Treppe
Forum: Bedienung & Oberfläche
Letzter Beitrag: Peter C
26.11.2025 - 17:01
» Antworten: 4
» Ansichten: 444

 
Question Frage Fredo6 RoundCorner und Followme Problem
Geschrieben von: josefo - 22.10.2023 - 12:57 - Forum: Erweiterungen - Antworten (1)

Ahoi,

ich bin relativ neu in Sketchup und nutze seit kurzem Fredo6 RoundCorner (Bezahlversion).

Ich lerne mich gerade in das Sketchup Followme (Folge mir) Tool ein. Dabei fiel mir auf, dass wenn ein Face wie durch das RoundCorner Plugin bearbeitet wurde, dass es dann nicht mehr möglich ist eine Pyramide mit dem Followme Tool zu erstellen.

Links: konnte ich das Followme Tool nutzen wie gewohnt. ich habe es auf einem Rechteck "ausgeführt".
Rechts: produziert mir das Followme Tool durch die abgerundeten Ecken ein anderes Ergebnis

   

Detail der rechten resultierenden Ecke nachdem RoundCorner:
   

Um das Problem leichter zu beschreiben, habe ich ebenso ein Kurzvideo zur bildlicheren Erklärung hochgeladen.

Ich würde mich über einen Tipp sehr freuen,
mit lieben Gruß, Josef

Drucke diesen Beitrag

Photo Ursprungs-Nullpunkt Achse Koordinatenkreuz
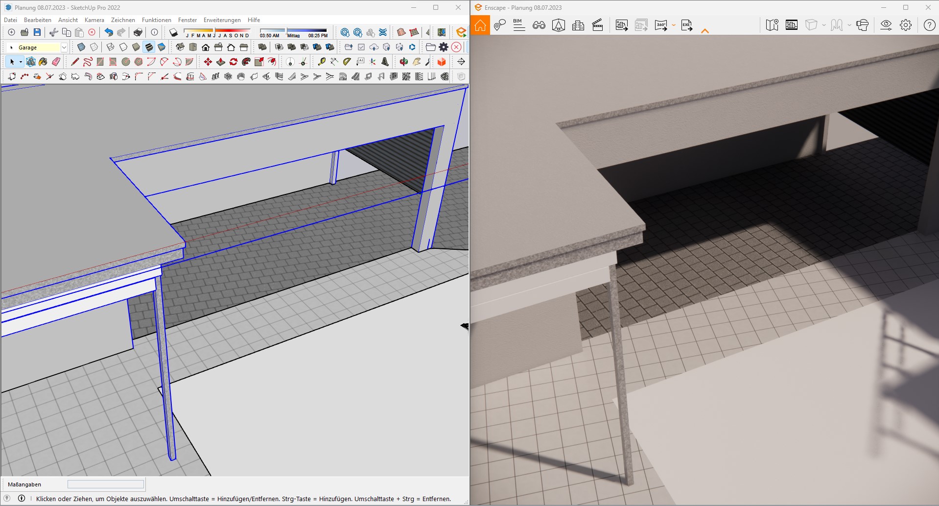
Geschrieben von: Gartenplaner Marco 2023 - 08.10.2023 - 13:16 - Forum: Datenaustausch - Antworten (2)

Ich habe hier einmal eine gaaanz spezielle Frage. Es geht um SketchUp und Übergabe an Enscape oder Lumion.
Habe bereits mit Enscape gearbeitet und teste im Moment Lumion kostenlos. In beiden Programmen habe ich das Problem, dass der Nullpunkt und die Achsen zu meinem Objekt schräg sind, also X & Y. Mir war bisher nicht klar, dass es solch einen Nullpunkt in SketchUp überhaupt gibt. Dieser ist auch nirgends in SU sichtbar.

In den ShortCuts kann ich auch keine Funktion dafür finden.

Wenn ich z.B. eine Textur in eine Fläche lege, so stellt dies Enscape richtig dar. Mache ich eine Gruppe daraus und klicke mich per Doppelklick in die Gruppe hinein, so richtet Enskape das an dem nicht sichtbaren Nullpunkt aus, also nicht paralell zum Haus. Auf die Ursache bin ich gekommen, als ich  Lumion testete. Dort wird dieser in SU nicht sichtbare Nullpunkt als Koordinatenkreuz angezeigt.

Ich weis auch woher der Ursprung kommt: Ich mache Aufmaß  mit einem Laserscanner von Leica. Dann wird die Punktwolke mittels der Software "Leica Cyclone Register 360" importiert und eine e57-Datei erstellt. In diesem Programm habe ich glaube ich schonmal die Funktion gesehen, dass man eine Achse legen kann, vielleicht der unsichtbare Nullpunkt in SketchUp. Die e57-Datei importiere ich dann mit dem PlugIn Scan Essentials.

Nun habe ich aber einige Projekte am Laufen mit dem falschen Nullpunkt. In Lumion kann ich das durch rumspielen ungefähr korrigieren. Das ist aber zu ungenau. Außerdem brauche ich auch mal Texturen die einen anderen Winkel haben als der Ursprüngliche Nullpunkt. Vielleicht liegt auch ein Programmfehler vor. Ich denke das Renderprogramm sollte identisch mit SU sein????

Vielleicht hat jemand das Gleiche Problem und bereits eine Lösung.
Ich werde versuchen, mit Lumion Kontakt aufzunehmen und dort fragen. Sollte ich eine Lösung haben, so werde ich sie hier vorstellen.



Vielen Dank schonmal.



Angehängte Dateien Thumbnail(s)
           
Drucke diesen Beitrag

  Landrover gezeichnet und gedruckt
Geschrieben von: rosketch - 07.10.2023 - 22:42 - Forum: Galerie - Antworten (3)

Seit ich einen 3D Drucker habe, zeichne ich Automodelle in SketchUp, drucke diese, montiere das Gedruckte auf fernsteuerbare Chassis (aus China), baue Scheinwerfer ein und meine Enkel fahren damit durch den Park.
Habe ja hier schon zwei oder drei davon gezeigt.
Gerade wurde ein Land Rover Defender fertig. Hier der Entwurf in SketchUp. Etwa 50 cm lang ist das Modell.

   

   

Und hier das gedruckte Ergebnis:

   

   

   

SketchUp ist dafür ideal. Allerdings gibt es immer noch einen (schon länger bekannten) "Spiegelfehler" in SketchUp, wodurch bei gespiegelten Druckteilen fehlerhafte STL Druckdateien erzeugt werden. Mit dem Windows 3D Builder lässt sich der Fehler aber korrigieren. Bin mal gespannt ob und wann die SketchUp-Macher sich um diesen Fehler kümmern.

Ich importiere Blue Prints und Fotos nach SketchUp, zeichne darauf die Entwürfe. Wenn alles fertig ist, erzeuge ich die STLs in SketchUp, korrigiere sie im Win 3D Builder, exportiere sie in den Bambu Slicer, erzeuge darin 3mf-Dateien und schicke diese über WLAN an den Drucker...so läuft das.

Neuerdings habe ich einen Bambu Lab Speed Printer, der nicht nur schnell, sondern auch mehrfarbig druckt.

LG Rolf

Drucke diesen Beitrag

  "FOLGE MIR" Fehler bei Kugelsegment
Geschrieben von: Wusel22 - 04.10.2023 - 11:13 - Forum: Bedienung & Oberfläche - Antworten (4)

Hi,
ich habe versucht mit SK 2022 ein Achtel ( 90 Grad) Kugelsegment zu erstellen,
dazu ein Kreissegment zeichnen und dann mit "Folge mir" entlag der Kreislinie erstellen,
dabei entstehen Fehler , siehe Bilder,
warum die Fehler, hat einer eine Idee ?

[Bild: kugel13jcw8.jpg]

[Bild: kugel285f1v.jpg]

[Bild: kugel4bofft.jpg]

Drucke diesen Beitrag

  Kopieren/Einfügen in Version 2023.1
Geschrieben von: Bernd - 21.09.2023 - 20:51 - Forum: Bedienung & Oberfläche - Antworten (1)

Moin moin

habe da mal eine Frage, vielleicht kann jemand helfen.

Habe das Update SketchUp Pro 2023.1. Jetzt ist mir aufgefallen, dass ich nichts mehr von einem Modell kopieren und in ein anderes Modell einfügen kann. Einfügen müsste ja eigentlich auswahlbar sein, das ist es aber nicht. Schon 10x neu installiert. Kopieren funktioniert in allen anderen Programmen.

Vielen Dank für eure Antworten

Drucke diesen Beitrag

Brick Modellteil verlängern
Geschrieben von: cozmik - 17.09.2023 - 21:08 - Forum: Bedienung & Oberfläche - Antworten (1)

Hallo zusammen,

ich bin ein absoluter Sketchup Neuling und habe mir mein Wissen durch Youtube Videos und probieren angeeignet. Ich habe einen Holzunterstand geplant indem ich mein Brennholz für den Winter lagern möchte. Diesen Schuppen möchte ich über Eck bauen und einen Teil des Schuppen als Unterstand für Fahrräder, Spielzeug und Rasenmäher nutzen. Ich habe den Schuppen mit einer Tiefe von 1,50m geplant. Jetzt möchte ich gerne diese Tiefe auf 2m erhöhen. Wie würde ein erfahrener Sketchup Nutzer an dieses Problem ran gehen. Gibt es vielleicht eine Möglichkeit diese Aufgabe zu lösen ohne das ich jedes Brett anpacken muss? Ich hänge die Datei mal an. Über konsturktive Kritik bezüglich meiner Planung freue ich mich Smile .


Grüße cozmik



Angehängte Dateien Thumbnail(s)
   

.skp   Holzunterstand_2.skp (Größe: 108,74 KB / Downloads: 203)
Drucke diesen Beitrag

  Komponentenbeschreibung in dynamischer Komponente?
Geschrieben von: Offbeat70 - 15.09.2023 - 19:02 - Forum: Gruppen & Komponenten - Keine Antworten

Moin allseits,

gibt es eine Möglichkeit, die Komponentenbeschreibung in den Attributen der dynamischen Komponente auftauchen zu lassen und dort zu bearbeiten?

Es gibt zwar ein Feld "Description", scheint aber nichts mit der Komponentenbeschreibung zu tun zu haben.
Erstens finde ich das bei den dyn. Komponenten einfache zu bearbeiten und zweitens hätte man so in LayOut die Möglichkeit, die Beschreibung
über Autotext abzufragen.



Angehängte Dateien Thumbnail(s)
       
Drucke diesen Beitrag

  360° Panorama Render
Geschrieben von: dennize - 13.09.2023 - 07:56 - Forum: Galerie - Keine Antworten

Hallo zusammen,

ich habe mit SU und Vray mal ein 360° Panorama Render versucht.

Wohnzimmer
[Bild: Wohnzimmer.png]

Drucke diesen Beitrag

  Geblockt von SketchUp
Geschrieben von: LikeDraw - 13.09.2023 - 06:42 - Forum: Installation & Lizenz - Antworten (2)

Guten Morgen zusammen,

ich wollte gestern mit SketchUp Free eine Zeichnung bearbeiten und ging auf www.sketchup.com. Dort stand dann, dass ich geblockt wäre.

Ich komme also an die freie Browser Variante nicht mehr dran. Ist das tatsächlich so und wenn ja wie kann man Kontakt aufnehmen wenn man nicht mehr auf deren Seite kommt?

Zitat:...
Sorry, you have been blocked
You are unable to access sketchup.com
Why have I been blocked?
This website is using a security service to protect itself from online attacks. The action you just performed triggered the security solution. There are several actions that could trigger this block including submitting a certain word or phrase, a SQL command or malformed data.

What can I do to resolve this?
You can email the site owner to let them know you were blocked. Please include what you were doing when this page came up and the Cloudflare Ray ID found at the bottom of this page...

Die ID und IP stehen dann unten auf der Seite.



Angehängte Dateien Thumbnail(s)
   
Drucke diesen Beitrag

  Dastellungsproblem mit Modellteilen
Geschrieben von: berlon - 08.09.2023 - 14:59 - Forum: Bedienung & Oberfläche - Antworten (4)

Hi,
habe bei meinem Möbelstück ein Problem mit der Darstellung der Bohrlöcher der Schubkastenbeschläge.
In meinem anderen Modell tritt das Problem nicht auf.

Dieses Bild zeigt die Draufsicht. Löcher nicht zu sehen.

   


Wenn ich das Teil etwas drehe sind die Löcher zu sehen.

   

ein etwas ratloser Bernd

Drucke diesen Beitrag