29.05.2014 - 08:47 (Dieser Beitrag wurde zuletzt bearbeitet: 29.05.2014 - 08:49 von horst.w.)
Guten Tag allseits und schönen Feiertag.
Ich nutze den Tag zum Rumspielen mit SU und mit der Bauteilanalyse mit NetFabb.
Leider blicke ich bei den Ergebnissen nicht recht durch, bzw. die Ursachen sind mir schleierhaft. Im Wesentlichen steht für mich die Frage im Raum, ob (so einfache!) Objekte wie ein mehrfach ausgezogener Würfel, bei dem nur Zeichenstift und Zieh/Drück-Werkzeug benutzt wurden, trotz angezeigter Fehler auf einem 3D-Drucker ausgedruckt werden könnten bzw zu welchen Fehlern das beim Drucken führen würde.
Ausgangspunkt ist ein einfacher Würfel, der nach STL-Export in der netfabb-Analyse auch als fehlerfrei bestätigt wurde (0-Löcher, 0-Grenzlängen usw., Oberfläche geschlossen ...)
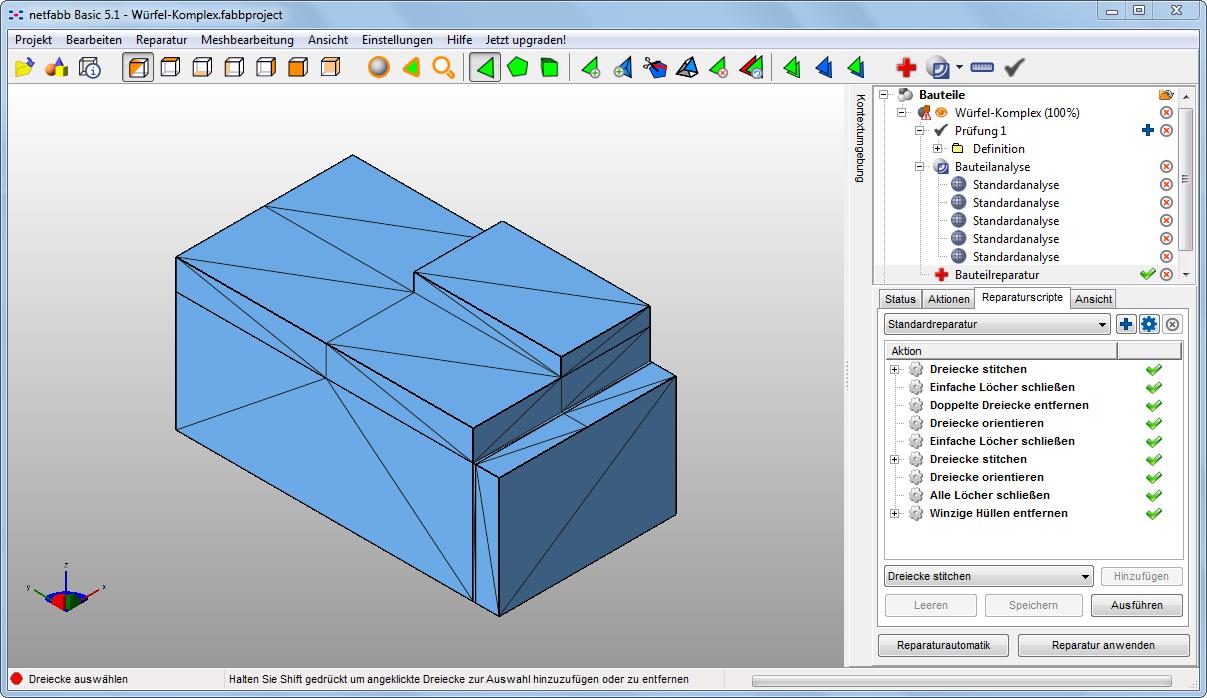
Dann teile ich die Oberseite und ziehe sie in 2 Stufen unterschiedlich aus, dazu eine Frontseite auch in 2 Stufen etwas ausgezogen - fertig ist mein "Würfelkomplex".
Exportiert nach STL und analysiert, zeigen sich Fehler, zunächst 16 Löcher, jede Menge Grenzlängen, Oberfläche NICHT geschlossen ...
Netfabb kann reparieren, aber das bringt nur Teilerfolg, auch nach mehreren Versuchen bleibt es bei immerhin 11 Löchern und Nicht geschlossener Oberfläche.
Beiträge: 2.372
Themen: 10
Registriert seit: 05.2014
Version: SketchUp Pro (Desktop) 2023
Plattform: Windows
Betriebssystem: Windows 10
Kenntnisse: Guru
Bereich: Hobby
System: i9-9900K mit RTX 3060 Ti
Wer mag, kann es sich da downloaden, aber ich sags gleich und nochmal, ist nur ein Würfel, bei dem ich an 2 Seiten mit dem SU-Bordwerkzeug Formen aufgezogen habe. Nicht mehr und nicht weniger.
Das Problem kann eigentlich nur im Aufziehen liegen, denn der blanke Würfel ist ja einwandfrei.
Wäre evtl. auch hilfreich, wenn Interessierte das auf Ihrem Rechner selbst durchziehen und schauen, was dabei rauskommt. Könnte ja auch an meinen Installationen liegen.
Beiträge: 2.372
Themen: 10
Registriert seit: 05.2014
Version: SketchUp Pro (Desktop) 2023
Plattform: Windows
Betriebssystem: Windows 10
Kenntnisse: Guru
Bereich: Hobby
System: i9-9900K mit RTX 3060 Ti
Der Würfel weist innere Flächen auf, so dass es sich nicht mehr um einen Volumenkörper handeln kann. (Kontrolle in SU: gruppieren und im Eigenschaftenfenster kontrollieren, ob dort die Eigenschaft Volumenkörper angegeben ist.)
Zur Dateigröße: Es sind noch weitere Komponenten in der Datei gespeichert. Nach dem Aufräumen hat die Datei noch eine Größe von 25kB.
Bei mir ändert sich (fast) nichts durchs Aufräumen, wird nicht kleiner sondern geringfügig größer.
Woher die Datei .skb kommt weiss ich auch nicht, aber das war die unveränderte Datei vor dem Löschen der Linien (eine backup-Datei?)
Beiträge: 2.372
Themen: 10
Registriert seit: 05.2014
Version: SketchUp Pro (Desktop) 2023
Plattform: Windows
Betriebssystem: Windows 10
Kenntnisse: Guru
Bereich: Hobby
System: i9-9900K mit RTX 3060 Ti
Aufräumen bedeutet hier, die nicht verwendeten Objekte in dem Modell zu löschen (Komponenten, Materialien, ...).
Die direkte Möglichkeit in SketchUp führt über: Modellinformationen -> Statistik -> nicht verwendete löschen.
Einfluss auf die zu löschenden Elemente ermöglicht z.B. das Plugin PurgeAll von TIG.
skb ist die Endung der beim Speichern angelegte Backup-Datei (SKetchup Backup).
29.05.2014 - 17:00 (Dieser Beitrag wurde zuletzt bearbeitet: 29.05.2014 - 17:08 von horst.w.)
... ok; aber bringt mich nicht wirklich weiter.
Purgeall bzw. ModellInfo>Statistik bewirkt nur, dass die gespeicherte SKP-Datei tatsächlich auf 25 Kb schrumpft, ein Volumenkörper wird allerdings nicht draus, es bleiben im Innenbereich noch jeden Menge Linien, resp Flächen übrig. Demzufolge meldet netfabb auch Fehler.
Sei es drum!
Mich würde jetzt mal nur noch interessieren, ob die STL-Datei trotz der tatsächlichen oder vermeintlichen Fehler auf einem 3D-Drucker ausgedruckt würde oder das Ding huft.
Die "Zwischenböden" könnten ja auch gewollt sein, wobei es in dem Zustand ja wohl nur Flächen sind und eben keine Volumenkörper. Andersrum, ein einfacher Würfel, der äußerlich ja auch nur aus Flächen besteht, wird ja auch nicht beanstandet, ich denke, dass er als Massiv-Block gedruckt würde; wenn die "Zwischenböden" dann auch nichts anderes bewirken, als dass massiv gedruckt würden, wäre das ja solange ok, wie es gewünscht ist.
Ich steige da jetzt nicht weiter ein, solange ich noch keinen Drucker habe, bleibt eh alles graue Theorie.
Beiträge: 2.372
Themen: 10
Registriert seit: 05.2014
Version: SketchUp Pro (Desktop) 2023
Plattform: Windows
Betriebssystem: Windows 10
Kenntnisse: Guru
Bereich: Hobby
System: i9-9900K mit RTX 3060 Ti
29.05.2014 - 17:16 (Dieser Beitrag wurde zuletzt bearbeitet: 30.05.2014 - 14:35 von Techie.)
(29.05.2014 - 17:00)horst.w schrieb: Mich würde jetzt mal nur noch interessieren, ob die STL-Datei trotz der tatsächlichen oder vermeintlichen Fehler auf einem 3D-Drucker ausgedruckt würde
Nein, da es sich nicht um einen Volumenkörper handelt und diese Eigenschaft Voraussetzung für den Druck ist.
(29.05.2014 - 17:00)horst.w schrieb: Ich steige da jetzt nicht weiter ein, solange ich noch keinen Drucker habe, bleibt eh alles graue Theorie.
Es gibt auch jede Menge Anbieter, bei denen man sein Modell drucken lassen kann... Weitere Hinweise in Norberts Antwort hier.
naja, soweit schon alles klar, aber in der Praxis hapert es bei mir doch noch gewaltig.
Eine Kiste mit abgerundete Ecken, mit verschiedenen Methoden erstellt, bekomme ich nicht zum Laufen, CleanUp und ElementeInfos versagen - finden keine Probleme, netfabb nützt mir in der Version nichts, weil das Dateiformat STL nach Reparatur nicht eingestellt werden kann, nur was propreritäres.
Habe deswegen eine ganz einfache "Kiste", soll real eine Abdeckkappe für einen Träger werden (132 x 62 x 25mm), ohne alle Schnörkel und Rundungen, kreiert (das war dann kein Problem mehr) und beispielhaft bei einem Internetanbieter angegeben.
Preis für 20 St. und ich habe ich einen mittleren 3D-Drucker schon raus